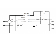
MT7842 是一款高功率因数、非隔离LED 驱动芯
片。 它通过采用浮地、高端检测,降压式开关电
源的架构实现了全周期检测。通过内部集成的高压
供电电路,MT7842 节省了启动电阻和供电二极
管,从而节省了成本。 MT7842 工作在准谐振模
式,同时使效率和抗电磁干扰的性能都得到提升。
MT7842 内部集成了多重的保护功能,比如过压保
护、过流保护、过温补偿等等,提高了可靠性,并
且所有保护均具体自恢复功能。内置550V 高压
MOSFET,精简了外围电路。
特性
单级功率因数调制(功率因数>0.9)
高压供电,无需启动及供电电路。
高精度的LED输出电流 (±3%)
优异的线性调整度和负载调整度 (±2%)
准谐振工作模式
多重保护机制
SOP7封装
应用
E14/E27/PAR30/PAR38/GU10 灯具
T8/T10 LED灯管
其他LED驱动应用


